選擇器分為高值選擇器和低值選擇器,尤其在組成安全保護控制系統時常用,昌暉儀表在本文分享八種信號選擇器應用專業知識,工控人必須熟悉和掌握。
信號選擇器功能為從兩路信號中二選一作為輸出信號,信號選擇器功信號輸出控制方式有自動高選、自動低選、通過外部開關量/電平信號控制選擇一路輸入信號輸出四種方式,然后將選出的信號與輸入信號、電源進行隔離輸出。自動高選的信號選擇器稱為高值選擇器,自動低選的信號選擇器稱為低值選擇器。

圖1 高值選擇器原理圖

圖2 低值選擇器原理圖
1、信號選擇器在選擇性控制系統中的應用
大家都清楚壓縮機是一種傳送氣體的設備,壓縮機可以由蒸汽帶動帶動,也可以由直流伺服電動機帶動運轉,調節蒸汽機的輸入量或調節直流電機的端電壓(或激勵電壓)都可以調節壓縮機的輸出流量與輸出壓力。圖3表示由一個低值信號選擇器管理流量與壓力控制系統的原理圖。壓力與流量系統的調節器均選用PID調節器。圖3選擇性控制系統中P*為壓力控制系統的給定信號,壓縮機輸出壓力要求維持在P*附近,但不允許超過P*。Q*為流量控制系統的給定信號,壓縮機輸出流量要求維持在Q*附近,同樣不允許超過Q*。因此控制方式是在兩個控制系統中進行選擇,看哪一個被控制變量超過給定值,就以那個變量為依據,由那個系統的調節器發出信號去修改可控硅調速系統的給定值,這是一種選擇性控制系統。低值選擇器在本系統中的作用就是管理兩個系統的作用。為了說明系統的工作原理,這里不妨設P<P*、Q>Q*,如果兩個系統的調節器整定參數一樣,Q系統的調節器輸出就比P系統的調節器輸出大,被低值選擇器切斷,但又不會進入積分飽和區,保證當Q<Q*、P>P*時能順利地從Q系統閉環轉移到P系統閉環,始終不讓壓力P與流量Q超過它們的給定值。

圖3 兩個控制系統的替代調節(選擇性控制系統)
2、利用高值選擇器作檢測信號的過功能保護裝置
在原子能反應堆或化學反應器中,溫度的控制是保證生產過程正常進行的因素,如果只裝一根熱電偶進行監視或調節,人們往往感到不安全,時常在不同的位置上安裝若干熱電偶,并通過溫度變送器將信號引到一個高值信號選擇器組。這樣做的好處有兩個:一是可以按照最高的溫度進行控制,防止局部處于過熱狀態;二是隨便一支、兩支或三支熱電偶斷偶時,可以照樣進行控制,大大提高控制系統運行的安全可靠性。

圖4 多信號信號擇高控制系統
如果在圖4中,高值選擇器組的高值選擇器用低值選擇器代替,則可以構成一個多信號信號擇高控制系統。
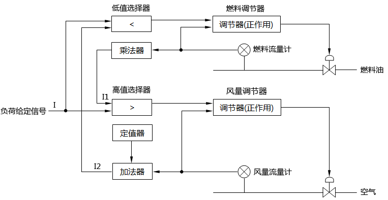
3、信號選擇器用于協調系統的動作順序
如果一個隨動的給定信號同時控制若干個調節系統,則各個系統之間都存在著時間分配與信號匹配問題,信號的匹配保證系統能夠找到穩態的工作點,時間分配保證生產的安全。許多生產過程為了避免生成副產品或導致爆炸,甚至為了節能等原因,對控制系統動作的先后順序都做了明確的規定。譬如重油燃燒過程規定,生產負荷增加時先增風后增油,生產負荷減少時先減油后減風,以避免出現二次燃燒損壞設備。諸如此類的系統一般要用兩臺信號選擇器(高值選擇器和低值選擇器各一臺)來協調系統間動作的順序,圖5表示重油燃燒控制系統的組成。當負荷要求增加時,負荷指令I增加,由于I>I1,所以低值選擇器選擇I1作為它的輸出信號,而且因為I>I2,P信號可經高值選擇器作用于風量調節器,使得空氣流量首先增加,風量增加以后I1會逐漸增加,導致低值選擇器的增加。反之,當負荷要求減少時,I<I1,I<I2,負荷指令I首先使燃油量減少,待燃油量減少以后在使空氣流量減少。這種動作的控制方式稱為“先增后減”或“后增先減”,是一種典型的儀表系統線路。調節過程穩定以后保持I=I1,I=I2的關系。圖中定值器和加法器用于調整兩個系統的初始狀態信號匹配,乘法器用于調節燃油量與空氣的比值。

圖5 重油燃燒控制系統控制原理圖
4、信號選擇器防止除法器輸出越限
除法器都需要滿足一定條件才能正常運算,這個條件為I1≤I2,其中I1為被除數信號,I2為除數信號。
假如出現I2<I1,除法器的輸出就超出了儀表信號的范圍。例如除法器,當I2<I1時,其輸出超出儀表信號的上限20mA。如果生產過程變量的控制信號I2有可能出現小于I1的情況,必須在線路中采取措施,防止這種現象反映到除法器中來,在昌暉儀表制造有限公司信號選擇器投運以前,一般是將被除數信號分流或分壓后再接往除法器的,分流或分壓的程度要保證被除數永遠低于除數信號(如圖6所示)。但是在選擇器出現以后,可以由高值信號選擇器來防止除法器輸出越限,其線路構成如圖7所示。后一種方式同前一種方式相比,在正常工況下,可以保留除法器的靈敏度不變的特點。

圖6 用分路器防止除法器輸出信號越限 圖7 用信號選擇器防止除法器輸出信號越限
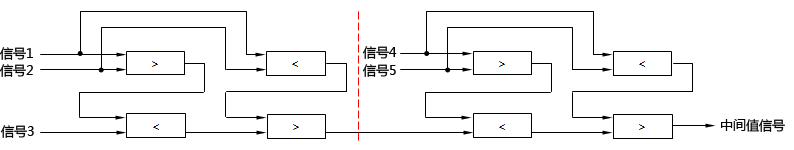
5、選擇多輸入信號的中間值
有些生產過程,常常需要從若干同一性能的測量信號中選擇其居中的那個檢測信號作為測量信號。例如加熱爐三個溫度區分別安裝三個溫度變送器,有高、中、低三種測量值,如果按最高那個溫度信號進行調節,則整個加熱爐的平均溫度會偏高。相反,若按最低溫度調節,則平均溫度會偏低。因此這三個測溫點最有代表性的是中間值那個信號。圖7表示三個監測點取中間值的線路組成。該線路由兩個高值選擇器與兩個低值選擇器構成。下面分三種情況來討論。

圖8 三點中間值信號的選擇線路組成
①I1<I2<I3
在這種情況下,信號選擇器Ⅰ與信號選擇器Ⅱ的輸出信號為I12=I2、I13=I1。信號選擇器Ⅲ和信號選擇器Ⅳ的輸出信號為I14=I12=12、I0=I14=I2。選擇中間值信號I2作為輸出信號。
②I2<I1<I3
在這種情況下,信號選擇器Ⅰ與信號選擇器Ⅱ的輸出信號為I12=I1、I13=I2。信號選擇器Ⅲ和信號選擇器Ⅳ的輸出信號為I14=I1、I0=I14=I1。選擇中間值信號I1作為輸出信號。
③I1<I3<I2
在這種情況下,信號選擇器Ⅰ與信號選擇器Ⅱ的輸出信號為I12=I2、I13=I2。信號選擇器Ⅲ和信號選擇器Ⅳ的輸出信號為I14=I3、I0=I14=I3。選擇中間值信號I3作為輸出信號。
從上述三種情況的分析知道,不管何種情況,則圖8的線路總是取三個輸入信號的中間值作為它的輸出信號。

圖9 五個輸出信號的中間值選擇線路
根據上述原理,我們不難構成一個五個輸出信號的中間值選擇線路,如圖9所示。這個線路是由兩個三點中間值信號的選擇線路串聯而成。前半個部分是從三個測量信號選擇居中的一個送至后半個部分,再同其他兩個信號比較,又從中選取一個居中信號。按照同樣的原理可以組成7點、9點......中間值的選擇線路。
6、信號選擇器用作通斷器與采樣器
低值選擇器與高值選擇器可以用作通斷器或采樣器。圖10用低值選擇器作通斷器,定值器只規定兩種信號0(儀表信號的零位)與1(儀表信號的上限)。當IR為0時,I1信號被阻斷;當IR為1時,I1信號通。圖11正好相反,當IR為0時,I1信號通;當IR為1時,I1信號被阻斷。圖12用脈沖源代替定值器,脈沖源的輸出信號在0和1之間周期性地變化,信號I1忽而通,忽而斷,形成同脈沖周期一樣的周期信號。
圖10 用低值信號選擇器作通斷器
圖11 用高值選擇器作通斷器
圖12 周期性信號輸出
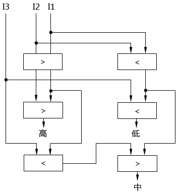
7、信號選擇器用于組成信號排隊線路
有些生產過程要求知道所測得的檢測信號中哪一個高,哪一個低,哪一個處于中間值。這種要求可以通過圖12的排隊線路來實現。整個線路由六個信號選擇器組成,由選擇器Ⅲ輸出最高的信號,由選擇器Ⅳ輸出最低的信號,中間信號由選擇器Ⅵ輸出。圖13的線路可以分成三個組成部分,Ⅰ與Ⅲ組成三中擇高線路,Ⅱ與Ⅳ組成三中擇低線路,而Ⅰ、Ⅱ、Ⅴ、Ⅵ則為一個中間值選擇線路。

圖13 三個輸入信號的排隊線路
8、信號選擇器用作浮動限幅器
由于安全上的需要,許多生產過程常常要求對某個被調節的變量或操作變量加以限幅。這種限幅一般可以由限幅器來實現,但是當限幅值要求由另一個變量浮動限幅時,則需要采用信號選擇器來組成限幅系統。圖14表示了高限浮動限幅器的結構原理。運行信號的高限為Ix,當I1<Ix時,I0=I1,但是當I1>Ix時,I0=Ix,即使I1繼續增大,I0也不會再增大,仍然維持在Ix的數值上。由于Ix是可變的,因此線路組成稱為高浮動限幅器。圖15為低限浮動限幅器的結構原理,當I1低于Ix的數值上。圖16為高、低限浮動限幅器的結構原理,這種結構是由14和15串聯而成的。

圖14 高限浮動限幅器 圖15 低限浮動限幅器
高、低限浮動限幅器的輸出可表示為


圖16 高低限浮動限幅器
浮動限幅器對于提高設備生產效率和保證安全生產都有很多的應用。例如壓氣機安全生產的一個重要條件是保證壓氣機不產生喘振。假如將壓氣機的吸入流量維持在某一個數值以上,則可以避免喘振,然而固定吸入流量又不利于充分發揮壓氣機的效能。一個比較有效的方法,就是根據出口壓力來浮動限制最低的吸入流量,其控制系統的組成如圖17所示。圖中虛線框內部分表示函數各部件,由一個加減器來實現,其運算關系為IΣ=I0+αIP,公式中I0為初始電流,表示P-0時壓氣機要求的最小回流量;α為比例系數。
IΣ為高值選擇器的低限浮動限幅信號,在一般情況下,流量控制系統將安裝在回流管道上的調節閥維持在一個較小的開度上(譬如90%)。出現異常工況時,吸入流量不滿足壓氣機的穩定條件,浮動限幅信號將取代調節器操作回流調節閥,這時調節閥的開度加大,使回流量增加,將吸入流量提高到一個安全運行的范圍內。
隨著PLC和DCS系統的普及,在控制系統中以程序方式完成信號選擇器功能很方便,這并不是意味則信號選擇器老土落伍了,作為工控人必須熟練掌握信號選擇器原理和應用知識,這會讓你做控制方案和在實施控制方案的DCS或PLC系統組態和編程過程中技高一籌。
