擴展調制技術改善EMC性能的原理
擴頻調制技術能夠有效的降低EMI騷擾水平。下面用一個40MHz的時鐘信號舉例說明其原理。該時鐘信號未經調制時,在時域上的波形為圖1a,在頻域上的波形表現為(基波加諧波)圖1b:

圖1a 40MHz時鐘信號的時域波形

圖1b 40MHz時鐘信號的頻域波形
該時鐘信號經過擴頻調制后,時域上和頻域(基波加諧波)上的波形分別變為圖2a和圖2b:

圖2a 40MHz時鐘信號擴頻后的時域波形

圖2b 40MHz時鐘信號擴頻后的頻域波形
從這幾張曲線來看,時鐘信號經過擴頻之后,時域上的波形變為了寬窄不等的方波,頻率也不再是單一的數值,而是一個范圍(例中調制后的頻率范圍變為39M-41MHz);在頻域上,頻譜也不再是孤立的峰,而是變為接近梯形的一個形狀。
一個時鐘信號經過擴頻調制后的波形通常如圖3所示。由于擴頻調制后的時鐘信號頻率變得不再唯一,上升和下降沿的產生時間也在一個短的時間范圍內變得隨機。這個特定的時間范圍是可控的。擴頻調制技術就是通過將集中在同一頻率帶的頻譜分散到更多的頻帶,以降低原來固定頻率時的騷擾電平。

圖3 時鐘信號擴頻后的時域波形圖
擴頻調制的結果就是使得信號的頻譜帶寬變寬,使被測設備的騷擾在較寬的頻譜上均分,通過這種途徑來使其通過EMC測試。接收機的分辨率帶寬一般保持不變,當騷擾的譜線變寬后,這時一部分能量就落在了分辨率帶寬以外,從而測量值也相應變小。采用擴頻調制,通常可以使被測設備的騷擾水平顯著降低6~20dB之多。但是需要注意的是,它并不改變整個頻率范圍的騷擾能量。
采用擴頻調制技術解決EMC問題的整改案例
某企業生產的具有TV接收功能的便攜式DVD產品,需要通過CE認證,在進行輻射騷擾場強測試時騷擾超標。測試曲線(水平極化)如圖4所示:

圖4 帶TV功能的便攜式DVD輻射測試初測曲線
從圖中可以看出,該產品超標嚴重。由于被測樣機是便攜式產品,內部空間極小,且樣機采用塑料外殼,換上噴涂了導電漆的外殼后,輻射測試仍然不合格。但是從輻射測試曲線上看,超標頻點多為樣機內部時鐘頻率的諧波,企業于是決定采用擴頻調制技術。
企業采用了某芯片廠家生產的型號為PCS3P7303AG的擴頻IC,其主要性能特點有:它是一款多功能的抑制EMI的IC,既可以輸入來源于晶振的時鐘信號,也可以輸入一個外部參考時鐘信號;頻率輸入和輸出范圍都是10MHz~80MHz;具有頻率選擇功能;提供可選的擴頻調制工作模式,由外接電阻進行控制。
由于PCS3P7303AG具有以上特點,它特別適用于對晶振時鐘的擴頻處理。PCS3P7303AG的引腳定義如下(表1):
表1 PCS3P7303AG的引腳定義

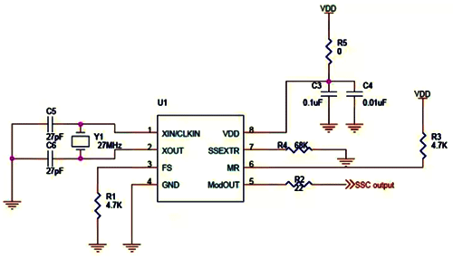
企業采用了IC廠家推薦的典型的外接電路,該電路原理圖如圖5:

圖5 典型的外接電路
企業在該電路加了解碼板27MHz晶振的輸出端,以實現對晶振時鐘的擴頻調制。另外,由于企業用的是MTK公司的解碼方案,該方案本身帶有擴頻功能,可以對主芯片和SDRAM的通信時鐘121.5MHz進行擴頻調制,企業整改時也打開了這個功能。
改板后重測的輻射曲線為圖6(水平極化):

圖6 采用擴頻調制技術后的輻射測試曲線
重測的結果雖然仍舊不合格,但是和之前的測試曲線相比,已經發生了明顯的改善。在對例如162MHz等這些晶振的諧波頻率進行單點測量時,也可以明顯的看到擴頻后頻譜發生的變化。在這個測試結果的基礎上,企業又加上了濾波技術,最終使樣機順利通過測試。濾波不是本文重點,相關的整改措施就不列出。
擴頻調制技術的特點
專用的具有擴頻調制功能的IC現在主要用來處理晶振這種時鐘源,而對于主芯片發出的時鐘,由于加入擴頻時會產生時序問題,目前還用的不多。本文中的PCS3P7303AG型擴頻IC,主要用在便攜式DVD、數碼相框、電子閱讀器和手機等數碼設備上。對于液晶電視機和液晶顯示器這一類產品,由于主要的方案商(M-STAR和MTK等)都在各自的芯片中加入了擴頻調制功能,如果實際測試中需要進行擴頻處理,只需在軟件中輸入口令打開這一功能即可。對時鐘進行擴頻調制后,有可能會影響到產品的一些性能指標,但只要擴頻IC外圍電路的參數選擇合適,還是可以將其對產品的影響控制在最小范圍。
擴頻調制技術利用了測量接收機在工作方式上的“漏洞”,但是目前全球范圍內都接受了這種方法。擴頻調制技術在對干擾的處理效果上與濾波技術有點類似,但是原理上與濾波技術又有很大的差別,兩者的對比如下:
①擴頻調制技術的效果僅僅是使被測設備容易通過EMC測試,在整個頻率范圍內,騷擾能量并沒有發生改變。濾波技術是將不需要的能量濾掉,以此來降低干擾的幅度。
②擴頻調制技術未改變脈沖的上升/下降沿,而濾波技術通常是延緩了脈沖的上升沿,從而降低高次諧波分量。
③濾波技術通常使用的是低通濾波,也就是僅濾掉較高次的諧波,而擴頻調制技術對低頻甚至對基波都有降低騷擾幅度的作用。
小結
本文討論了擴頻調制技術在EMC整改中的應用。作為一個新的技術,擴頻調制目前已經在EMC中有了很多的應用場合,除了文中介紹的處理晶振時鐘的擴頻IC,現在已經有針對開關電源開關頻率進行擴頻處理的擴頻IC,和針對某一具體產品而開發的擴頻調制模塊,例如針對D類功放內部工作頻率的擴頻調制器等等??梢哉f,在時鐘頻率越來越高的今天,擴頻調制技術的應用,給解決EMC問題提供了一條嶄新的思路。
作者:郭遠東,全國電磁兼容標準化技術委員會A分會(SAC/TC246/SC2)委員;全國無線電干擾標準化技術委員會30MHz以下輻射發射工作組成員;廣東省質監協會專家組成員;美國密蘇里大學(University of Missouri)在讀博士
