多路溫度遠傳監測儀原理圖、設計思路和參數計算方法

2020/1/11 0:45:56 人評論 次瀏覽 分類:二次儀表  文章地址:http://www.gzmengda.com/tech/2872.html

昌暉儀表在本文分享多路溫度遠傳監測儀完整設計原理圖、設計思路和參數計算方法,供大家學習和了解多路溫度遠傳監測儀功能做參考。

多路溫度遠傳監測儀最多對4個溫度點進行測量,LED顯示被測回路中最高點溫度(戶也可以通過按鍵操作,選擇查看任一點溫度顯示值),時將最高溫度(或指定通道溫度)以二線制4-20mA方式送入PLC或DCS系統。

多路溫度遠傳監測儀

多路溫度遠傳監測儀總體方案設計

筆者設計了一個四路鉑電阻溫度遠傳監測儀,其總體設計方案如圖1所示。設計思路為:電源轉換電路為整個系統提供一個小于4mA的恒定電流源和兩個基準電壓;鉑電阻采用三線制接法,通過R/V轉換電路將溫度信號轉換為電壓信號并進行放大和非線性補償;高值選擇電路將四路溫度信號中最高的一路作為最后輸出信號,也可通過按鍵選擇電路來任意選取需顯示的通道;通過V/I轉換把電壓信號轉換為4-20mA電流信號,通過二線制電源線輸出,由三位半數字顯示器在現場將溫度值顯示出來;溫度超過報警設定值時,報警電路的發光二極管導通,同時提供一對無源觸點輸出。
四路溫度遠傳監測儀總體設計方案
圖1 四路溫度遠傳監測儀總體設計方案


多路溫度遠傳監測儀硬件電路

1、電源電路
電源相關電路如圖2所示。
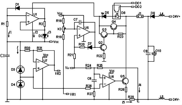
多路溫度遠傳監測儀電源、V/I轉換和報警電路
圖2 多路溫度遠傳監測儀電源、V/I轉換和報警電路


由運放U1,電阻R1、R2和二極管D1、D2構成恒流源電路,為整個變送器電路提供一個相對恒定的工作電流。穩壓管D3、D4和一個放大器為整個電路提供參考電壓VR1、VR2和工作電源Vcc,設Di兩端的電壓為VDi,則變送器的工作電流I可表示為:I=I1+I2+I3

運放U7為系統提供一個參考電壓VR2,用以減小R/V電路的電流消耗,由運放的工作原理得:VR2=VR1-[(Vcc-VR1)×R31]/R30

2、鉑電阻接口電路

鉑電阻傳感器的非線性特性分析及線性化電路
鉑電阻的測溫原理是:隨被測溫度的變化,傳感器阻值發生變化。當-200℃≤t≤850℃時,鉑電阻的電阻值和溫度的關系函數為:Rt=R0[1+At+Bt2+C(t-100)t3],其中,R0為鉑電阻傳感器在t=0℃時的電阻值,其單位為Ω;A=3.9083×10-3-1;B=-5.847×10-7-2;C=-4.183×10-12-4。

Rt=R0[1+At+Bt2+C(t-100)t3]表明Rt=f(t)是非線性函數,曲線呈上凸特性。以Pt100為例,設步長為0.1℃,從-200℃開始,逐點代入式I=I1+I2+I3計算,得到鉑熱電阻傳感器的非線性特性(圖3)。結果表明:量程范圍內最大非線性誤差達到4.5%,必須采取線性化措施。

鉑熱電阻傳感器的非線性特性
圖3 鉑熱電阻傳感器的非線性特性


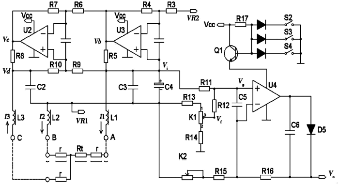
本設計采用硬件校正方法,電路如圖4所示。運放U3用于實現R/V轉換,Rt為鉑電阻,r為線路電阻,VR1為參考地電壓,Vi是R/V非線性校正的輸出電壓(相對VR1)。


由“虛短”原理得:(Vi+VR1-VR2)/R3=(Vb-Vi)/R4;
由“虛斷”原理得:Vb/(R5+Rt)≈Vi/Rt設計時可使R3=R4=500Ω,所以有:Vi=[(VR1-VR2)×Rt]/(R5-Rt)=[(VR1-VR2)/R5]×[Rt/(1-Rt/R5)],這表明:參考電壓VR2可以有效降低Vi的電壓,可以減小流過鉑電阻上的電流,降低功耗;電壓Vi對于Rt的變化具有下凸特性,正好可以補償Rt相對電阻R的上凸特性,使電壓Vi相對電阻R變成了S形曲線;影響線性誤差的關鍵問題是電阻R5的取值,而且測溫量程不同,R5的取值也不同。

②導線電阻補償電路

鉑電阻溫度測量的接線方式采用三線制接法,如圖4所示。設R6、R7、R9和R10相等,均為500kΩ,根據運放U2的工作特性有:Vb-Vi=Vd-Vc,電阻R5上的壓降VR5等于電阻R8上的壓降VR8。若設計時使電阻R5=2R8,則I1=VR5/R5,I3=VR8/R8=2I1;又因I3=I1+I2,所以I1=I2,Vi=VAB=I1×r+VRt-I2×r=VRt,即輸出電壓Vi完全等于鉑電阻Rt兩端的電壓VRt,消除了導線電阻r對測量造成的影響。

③線性放大電路

線性放大電路如圖4右下部分所示。采集的溫度信號經R/V轉換后,電壓Vi(相對VR1)很小,需經過放大電路轉換成便于測量的電壓Vo(相對VR1) 。
多路溫度遠傳監測儀測量通道1電路
圖4 多路溫度遠傳監測儀測量通道1電路

圖4中的Vf(相對VR1)為:V
f=-[(K113+R13)×VR1]/(R13+K1+R14);由疊加定理得Vg(相對VR1)為:Vg=(Vi×R12)/(R11+R12)+(Vf×R11)/(R11+R12);由U4工作原理可得:Vo=[(R11×Vf)/(R11+R12)+(R12×Vi)/(R11+R12)]×[1+R16/(K2+R15)],設K=1+R16/(K2+R15),可得:Vo=[(R11×Vf)/(R11+R12)+(R12×Vi)/(R11+R12)]×K=[(R1×2K)/(R11+R12)]×Vi+[(R11×Vf)/(R11+R12)]×K,由此可知,電壓Vo和電壓Vi成線性關系,可由電位器K1調整截距,由電位器K2調整斜率。

④通道選擇電路

圖4為測量通道1電路,其他通道結構相同。設其中兩路(1與2)的輸出值分別為Vo1、Vo2,且Vo2>Vo1,則Vo2在通道1中分壓后落在通道1中運放反相端V_上的電壓就會大于原來的V+上的壓降,使放大器輸出電壓為負值,二極管D5將截止,不會再有輸出,最后的輸出將為Vo2,也就是最大值。如果是四路,也是同樣的原理。

開關按鈕S1、S2、S3、S4可分別選擇通道1-4,通道1和S2、S3、S4相連,通道2和S1、S3、S4相連,依此類推。按下S2按鈕,就使通道1、3、4電路中的一個二極管與地相連,使放大器電源端接地而不工作,所以儀表最后顯示的結果就是被測電路2中的溫度值。


⑤V/I轉換及顯示電路

V/I轉換電路如圖2右下部分所示。它將電壓Vo經過V/I電路變成電流Io(4-20mA)輸出。輸出電流Io等于電流I4和I5之和,因為I4非常微小,所以輸出電流Io的大小只與R29和Vo有關。設R24、R25、R26和R27均等于500kΩ,Ve為相對VR1的電壓,根據運放U6的工作原理可得:Vo+V2=0-VR1和Io=I5=(-VR1-Ve)/R29=Vo/R29

圖2中的插座J1用于插入顯示器模塊,本設計選用二線制電流變送三位半LED數顯表,可將通過的電流量,按設定的范圍,線性對應地以十進位數字量顯示出來。

⑥報警電路
如圖2所示。Vo通過正反饋電路連接滯回比較器U5正端,K3、R18、R19構成比較器的基準電壓。運放U5輸出值Vout是由Vo和“基準電壓”通過滯回比較器得到的輸出信號,當Vo大于基準電壓時,運放輸出Vcc使Q4截止,電流從電路上端的D6支路流過,發光二極管發光,報警器發出報警信號。

電路參數分析及計算

1、電源電路
①工作電流計算
電源電路如圖2所示。運放U1選用寬電壓的LM358,最小電源電流僅為0.5mA。D4擊穿電壓約為1.25V,D3擊穿電壓為2.50V,工作電流都小于1.0mA。其他運算放大器都采用功耗超低的LMC7111,此處的電源消耗電流可忽略不計。由運放U1原理得:I1=VD2/R1和I3=VD1/R2。

因I2約為0.50mA,二極管的壓降約為0.7V,可取電阻R1=R2=430Ω,由式I=I1+I2+I3、I1=VD2/R1和I3=VD1/R2可知,電源電路可為變送器提供的電流I約為3.75mA。

由式Vb-Vi=Vd-Vc可知,圖4的電流I1=VR5/R5=Vi/Rt,可知Vi的范圍是27.5~44.2mV,Rt為100.00~157.33Ω,得電流I1最大不到0.30mA,I3不到0.60mA,4個通道共消耗電流不足2.40mA,加上穩壓管工作電流和其他電路的消耗電流,總電流可控制在3.30mA以內,小于3.75mA,滿足設計要求。


②參考電壓計算

Vcc=VD1+VD2=1.25+2.50=3.75V,而運放的最小正常工作電壓為2.50V,參考電壓滿足設計要求。VR1=VD1=1.25V。取R31=56kΩ,R30=200kΩ,由式VR2=VR1-[(Vcc-VR1)×R31]/R30得VR2=1.25-[(3.75-1.25)×56]/200=0.55V。

2、鉑電阻接口電路參數計算

在量程范圍內取3個溫度點t1=0℃、t2=75℃、t3=150℃,其對應阻值分別為100.00、128.99、157.33Ω。為了保證線性度并盡量減小最大非線性誤差,應使上述3個溫度點所對應的電壓Ut1、Ut2、Ut3之間滿足公式2Ut2=Ut1+Ut3

由式Vi=[(VR1-VR2)×Rt]/(R5-Rt)=[(VR1-VR2)/R5]×[Rt/(1-Rt/R5)]、2Ut2=Ut1+Ut3可得R5為2647.0638Ω,設計中可取R5=2.65kΩ。則R5=2R8,所以R8=1.32kΩ,若采用其他量程,計算方法相同。


3、信號放大電路參數計算

①輸出電壓Vo范圍值的確定
Rt的取值范圍為100.00~157.33Ω,將這個范圍值與R5、VR1和VR2的值代入式Vi=[(VR1-VR2)×Rt]/(R5-Rt)=[(VR1-VR2)/R5]×[Rt/(1-Rt/R5)]中,求得Vi的取值范圍為27.5~44.2mV。

輸出電流Io為4-20mA,將這一范圍值代入式Io=I5=(-VR1-Ve)/R29=Vo/R29中,令R29=25Ω,得到Vo的取值范圍為100~500mA。

②Vo的斜率和截距的確定

Vi的范圍為27.5~44.2mV,且Vo的范圍為100~500mV,則Vi和Vo滿足下式:Vo=23.95×Vi-0.76

根據式Vo=[(R11×Vf)/(R11+R12)+(R12×Vi)/(R11+R12)]×K=[(R1×2K)/(R11+R12)]×Vi+[(R11×Vf)/(R11+R12)]×K可得:(R12×K)/(R11+R12)=23.95;[(R11×Vf)/(R11+R12)]×K=-0.76;R11=-(23.95/0.76)×Vf=-31.5×Vf。


因為Vf的取值在-1.250~0.000V之間,暫取Vf為-0.625V,得R12/R11≈19.7,令R11=10kΩ,R12=200kΩ,對照式Vo=23.95×Vi-0.76可得:K=25.1、Vf=-0.630。


又K=1+[R16/(K2+R15)],則可取R16=300kΩ、R15=11kΩ、K2=2kΩ,則K=1+[R16/(K2+R15)]=23.1~27.3,可調整電位器K2使K=25.1滿足設計
要求。

④報警電路參數計算

如圖2所示,運放U5的反相端電壓(相對VR1)為:V_=[(Vcc-VR1)/(R18+R19+K3)]×(R19+K323),取R18=400kΩ、R19=10kΩ,K3=100kΩ,代入式中可得V_的變化范圍為50~540mV。完全包含了Vo的輸出電壓100~500mV,可實現量程范圍內的任一點上限報警。因篇幅所限,報警回差參數不作分析。

筆者的設計方案線性化精度高,量程內的最大相對誤差可達0.028‰,相同方法測量0-850℃最大相對誤差可控制在0.5%之內;明確了各個量程段最佳線性化參數的求解方法,可應用于任意量程;消除了導線電阻引起測量誤差的可能性;不但可自動完成溫度高值選擇、顯示、報警、變送,也可手動按鍵選擇測量通道;工作電源直接取自兩線制遠傳輸出端子,電壓范圍寬。

昌暉儀表生產的溫度遠傳監測儀XTRM功能與筆者的設計原理大致相同,并融入自主知識產權的數字儀表技術,多路溫度遠傳監測儀XTRM在穩定性和可靠性行業領先,在水泥及陶瓷等多個行業得到廣泛應用。
作者:大連交通大學電氣信息學院 張春光、王長友、張麗芳

共有訪客發表了評論 網友評論

  客戶姓名:
郵箱或QQ:
驗證碼: 看不清楚?