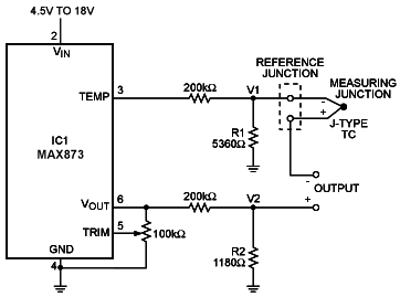
昌暉儀表在本文分享如何利用一個帶結溫引腳的精密電壓基準(比如MAX873)偏置各種熱電偶的冷端。帶有TEMP輸出的電壓基準芯片(如下圖所示)可用于補償普通熱電偶的冷端。

該電路利用電壓基準IC輸出的TEMP和VOUT電壓補償熱電偶的冷端
從熱電偶工作原理可知熱電偶由兩種不同的金屬連接而成,由于塞貝克效應,會產生一個預知的隨溫度變化的輸出電壓:
①K分度號熱電偶的塞貝克系數為40.8μV/℃;
②J分度號熱電偶的塞貝克系數為52.3μV/℃;
③T分度號熱電偶的塞貝克系數為42.8μV/℃;
④S分度號熱電偶的塞貝克系數為6.4μV/℃。
在實際測試中,電壓表連接構成了第二個熱電偶(冷端),電壓表測得的電壓反映了熱電偶溫度(測試點)與冷端溫度之差,因此,必須保證冷端溫度是已知的,例如:將冷端置入冰槽中,或施加一個補償電壓使環境溫度變化時冷端保持0°C。冰槽的穩定性能夠保證0°C時輸出0V,但在多數情況下,這種要求是不切實際的。
精密電壓基準芯片IC1的輸出基準電壓(VOUT)為2.5V,TEMP端輸出電壓與溫度成正比,25°C時測得的TEMP輸出電壓為608mV,溫度系數(TCVTEMP)為2mV/°C。調節R1使V1等于熱電偶的塞貝克系數,調節R2使V2等于V1在0°C時的輸出電壓(對于J型熱電偶,R1=5360Ω,R2=1180Ω)。
為保證測試精度,精密電壓基準芯片IC應與冷端有較好的導熱通路,所有電阻的溫度系數至少為±5ppm/°C;通過調整電位器使(V1-V2)等于已知環境溫度下的熱電偶輸出電壓,可以對系統進行校準。
相關閱讀
◆熱電偶需要冷端溫度補償的原因和五種溫度補償方法
