對于直接起動的電動機,接觸器需要接通電動機的啟動電流,啟動電流一般為電動機額定電流4.8~8倍,電機停止時接觸器分斷電動機額定電流(圖1),所以在GB/T14048.4標準中,對于直接控制鼠籠式電機啟停的工況定義為AC-3使用類別,接觸器的選型至少按AC-3額定電流考慮。

圖1 電動機直接啟動電流變化
如果接觸器不直接控制電動機啟停,如軟啟動回路(圖2),旁路接觸器在電機起動完畢以后才吸合轉入工頻運行,這種情況下,接觸器主觸頭只是接通電動機額定電流。
電動機停機時,接觸器回路先切換到軟啟動回路,由軟啟動器實現“軟停車”。接觸器在整個過程中接通、分斷的都是1倍電動機的額定電流,所以說軟啟動旁路接觸器的選型可以按AC-1額定電流考慮。

圖2 軟啟動器旁路接觸器
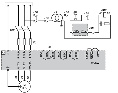
對于變頻器進線端的接觸器,是否存在同樣的工況呢?
變頻器前端的接觸器在功能上是用作“電氣隔離(Galvanlic isolation)”。在變頻器工作之前,接觸器先吸合,給變頻器直流母線供電,此時接觸器主觸頭接通的充電電流,比回路額定電流小很多,幾乎相當于無載接通。
變頻器回路電動機停機時,變頻器先停止工作,然后進線接觸器再斷開,此時接觸器相當于無載斷開(圖3)。

圖3 變頻器回路電氣圖
在GB/T14048.4標準中,使用類別AC-1對應的通斷能力測試用于考核接觸器主觸頭的滅弧能力,需要接通和分斷1.5倍AC-1額定電流(見圖4),檢驗主觸頭的滅弧系統設計是否滿足要求。

圖4 使用類別AC-1接通和分斷能力測試
對于使用類別AC-1下的電壽命測試,主要是考核主觸頭銀點的耐燒蝕的持久能力,通俗的講是檢驗主觸頭銀點的厚度夠不夠,電壽命測試時需要接通和分斷1倍的AC-1額定電流(見圖5),測試上百萬次。

圖5 使用類別AC-1電壽命測試
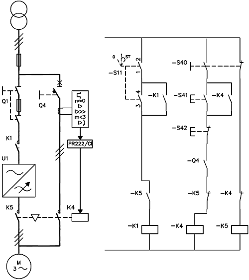
所以,在西門子技術文件《Industrial Controls System Manual》中,對于變頻器前端的進線接觸器K1(圖7),也推薦采用AC-1使用類別選型(圖6)。

圖6 變頻器回路接觸器位置

圖7 西門子技術文件進線接觸器選型
對于變頻器出線端接觸器K5和旁路接觸器K4,西門子也給了三種選型的建議:
1、變頻器出線端接觸器,如果確定其功能與進線接觸器一樣,只是作為“電氣隔離(Galvanlic isolation)”,那么選型原則也按AC-1使用類別;
2、變頻器出線端接觸器,如果確定其需要在正常工作條件或過載條件下接通、分斷,那么選型原則按AC-3/AC-3e使用類別;
3、變頻器旁路接觸器,變頻器主要用于電動機起動和停止,正常工作由接觸器控制電動機(變頻啟動-工頻運行),此時接觸器選型原則按AC-3/AC-3e使用類別。
相關閱讀
◆充電樁的接觸器如何選型
◆怎樣為電動機選擇合適的斷路器和接觸器
◆IE3和IE4高效電機對接觸器和斷路器選型的影響
