本文提出了一種基于線性光耦的核電廠安全級DCS模擬量信號隔離器的設計方案,通過對電路的原理設計以及器件的選型,使得該方案具有電路簡潔、精度高、溫漂小、響應時間短、制造成本低等優勢。該模擬量信號隔離器在核電廠安全級DCS系統中有廣泛應用。
隨著DCS控制系統在核電中的應用發展,對DCS系統的安全性和可靠性的要求也越來越高。DCS系統的現場端采用的模擬儀表變送器單元,將現場信號以模擬量的形式輸入系統進行數字化處理。由傳感器轉換的模擬量通常以較微小的電壓量為主,但是在傳輸過程中容易受到干擾,對數據的安全性和準確性造成影響。因此,需要將微小電壓信號轉換為電流信號進行傳輸,工業領域通常將模擬量信號轉換為4-20mA電流進行傳輸。對于DCS系統,同一傳感器的模擬量需要供給不同的板卡,甚至不同的機柜,所以需要一種對模擬量的隔離和分配的模擬量信號隔離器,避免不同板卡和不同機柜之間的相互影響。
目前,應用于DCS控制系統的模擬量信號隔離器有較多種類,比如昌暉儀表制造有限公司YR9034A,包括利用變壓器隔離性放大器進行隔離分配、利用電容性隔離放大器隔離分配,利用線性光耦隔離型放大器進行隔離分配等隔離方式。
本文介紹了一種基于線性光耦的核電廠安全級DCS模擬量信號隔離器,本模擬量信號隔離器通過對電路的設計和元器件參數的選擇實現高精度、低溫漂、響應時間短、制造成本低的優點。
1、設計概要
本文設計的模擬量信號隔離器,實現1路4-20mA電流輸入,4路4-20mA電流輸出的功能,功能類似使用與DCS系統的一入四出信號隔離器YR9024A。通道之間的隔離能力為1500Vpeak/1min<5mA,通道與系統之間的隔離能力為1500Vpeak/1min<5mA。輸出20mA的帶負載能力為750Ω?,F場變送器輸入的4-20mA電流經過輸入保護電路后經過100Ω的采樣電阻,將電流信號轉換為0.4V-2V的電壓信號。電壓信號輸入4個線性光耦進行信號隔離,隔離后的電壓經過V/I變換,轉換為4-20mA電流信號輸出。其硬件原理如圖1所示。

圖1 模擬量信號隔離器硬件原理示意圖
由于線性光耦的傳輸比受器件制造的影響,不同器件個體具有差異性,通過進行反饋電路的設計可以將線性度顯著提高;在V/I轉換電路中,部分參數對轉換精度有較大影響,通過對器件參數的選擇,可以將轉換精度提高;由于模擬器件對溫度的變化比較敏感,通過對器件的選擇,可以降低溫漂,保證通道的精度。
2、輸入隔離通道的設計
①通道供電電路設計
該模擬量信號隔離器硬需要+24V電源、+5V電源,其中電源對于隔離兩側的供電部分需要相互隔離。輸入的+24V直流電源通過熱插拔以及過壓欠壓保護電路后,經過5組隔離DC/DC模塊轉換為5路相互隔離的+24V電源,這5路+24V電源再經過5個LDO轉換為5組相互隔離的+5V電源。其中一路為隔離輸入端供電,另外4路分別為輸出的4路隔離通道供電,如圖2所示。

圖2 模擬量信號隔離器通道供電示意圖
② 輸入端電路設計
輸入通道將4-20mA電流通過100Ω采樣電阻轉換為0.4V-2V電壓信號。為了保證電路的精確性,采樣電阻采用0.01%精度,±5ppm溫漂的高精密電阻。為了防止意外的大電流輸入對模擬量信號隔離器通道供電示意圖通道造成損壞,在輸入路徑上串聯一個50mA的保險絲。同時,為了防止輸入電流信號反接,在輸入路徑上串聯一個防反二級管。為了抑制信號傳輸過程中可能引入的共模干擾,在回路中串聯一個共模電感,起到抑制干擾的作用。具體原理如圖3所示。

圖3 模擬量信號隔離器輸入端電路原理圖
③隔離電路設計
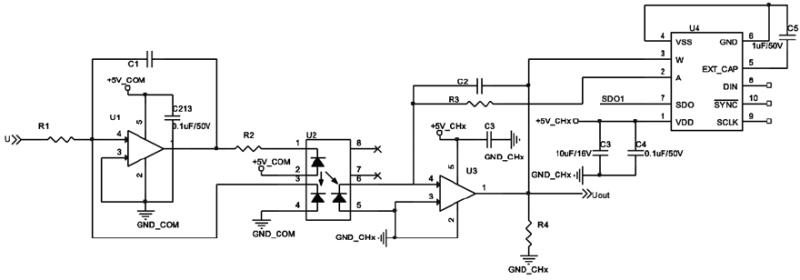
本模擬量信號隔離器的信號隔離基于線性光耦的特性。由線性光耦的制造特性可知,在同一個封裝內集成了一個發光二極管和兩個光敏二極管,從制造工藝上保證兩個光敏二極管接受到發光二極管的光照相同,將一個光敏二極管放置在隔離輸入端,另一個二極管放置在隔離輸出端,形成反饋電路,這樣可以使非線性度降低到0.01%,為信號的精確傳輸提供了可靠保證。模擬量信號隔離器隔離電路原理圖如圖4所示。

圖4 模擬量信號隔離器隔離電路原理圖
根據模擬量信號隔離器電路的原理圖可知,由采樣電阻轉換的電壓U通過R1輸入運放的負輸入端。根據運放的虛短特性,輸入電流通過R1流入線性光耦原邊的光敏二極管。于此同時,在放大器的輸出端產生一個電壓,使得線性光耦的發光二極管發光,原邊光敏二極管接受到光線會產生一個微小的電流IPD1。同時,使得放大器的負輸入端產生一個微小的電壓形成負反饋。當電路達到平衡時,輸入電壓U保持不變的狀態下,流過發光二極管的電流IF保持穩定,流過光敏二極管的電流IPD1也保持穩定。直到U變化時,重復上述過程,至再次穩定的狀態。
副邊的光敏二極管在發光二極管的照射下產生一個微小的電流IPD2,電流通過放大器的反饋電阻輸出電壓Vout。為了保證輸入U和輸出Uout相等,通過數字電位計對放大器U3的反饋電阻進行調整,數字電位計的阻值為Rx。定義 K1=IPD1/IF,K2=IPD2/IF。
根據電路原理可以計算出Uout=K2×(R3+Rx)×U/(R1×K1)由此可知,為了保證輸出電壓Uout和輸入電壓U相等,需要保證K2×(R3+Rx)×U/(R1×K1)=1。由于器件的制造存在偏差導致K2/K1≠1,R3和R1為定值,所以需要調整Rx,來保證K2×(R3+Rx)×U/(R1×K1)=1。
為了保證數據的傳輸精度,需要對基本電路進行優化調整。在放大器U1的輸出端和負輸入端之間增加一個電容C1能夠使輸入的信號更加穩定。在放大器U3的反饋電阻(R3+Rx)兩端并聯一個電容C2,對相位進行補償,避免因為放大器輸入寄生電容造成的相位滯后所導致的電路震蕩。同時,在U3輸出端使用下拉電阻,保證輸出電壓的穩定性。
根據線性光耦的特性可知,K2/K1具有-65ppm的溫漂,為了減弱甚至抵消線性光耦溫漂的影響,通過對R1和R3電阻的選型來調整。選取正溫漂參數的電阻R3和負溫漂參數的電阻R1,通過對電阻溫漂的調整,抵消光耦溫漂的影響。在R2的電阻選擇上也需要注意,保證IF的電流在線性光耦的理想工作區間。
由于公式Uout=K2×(R3+Rx)×U/(R1×K1)是在運放U1的開環增益趨于無窮大的理想情況下推導出來的,所以在運放U1的選擇上需要注意,選擇開環增益大的精密運放,開環增益最好不小于120dB。另外,對于放大器的輸入偏置電壓選擇需要注意,偏置電壓應該10μV量級,為了控制溫漂,需要偏置電壓隨溫度的影響要小。
在U1和U3運放的選型上,需要選擇噪聲密度小的,并且選擇噪聲對開關增益影響小的運放。同時,為了保證精度,對放大器的+5V供電電源需要控制紋波的幅度,為了降低對紋波的影響,需要對運放的電壓抑制比進行選擇。由于運放的電源電壓的變化會影響輸入差分電壓的偏置點,運放內部結構的匹配性誤差,輸入差分電壓的偏置點的改變會引起輸入失調電壓的改變,同時導致輸出電壓的變化,影響電路的精度。在EDA設計的時候也需要對運放的電源以及旁路電容的布置予以考慮,避免由PCB上引入更多的干擾影響模擬量信號隔離器轉換的精度。
④輸出電路設計
模擬量信號隔離器輸出電路采用V/I轉換電路,將線性光耦隔離輸出的0.4V-2V電壓轉換為4-20mA電流輸出。該電路由兩個運放和一個三極管以及相關的匹配電阻構成。具體電路如圖5所示。根據電路可以得到以下方程組
-----------------------------公式(1)
-----------------------------公式(2)
V1=V3 -----------------------------公式(3)
------------------------------公式(4)
由方程(1)可以推導出
---------------------公式(5)
---------------------公式(6)
由方程(2)、(3)可推導出
---------------------公式(7)
由方程(4)、(5)、(7)可以推導出電流和各個參數的關系
---------------------公式(8)
根據公式(8)可以知道,當R1=R2=R3=R4時,輸出電流值I只與R5相關;當R5等于采樣電阻時,輸出電流等于輸入電流。且負載的變化對電流輸出沒有影響。當R1≠R2≠R3≠R4時,電流I與輸出電壓VIN呈非線性關系。并且當負載變化時,導致V4發生變化,根據公式(6)可知,V1會根據V4的變化而變化。
當負載增加時,導致V4增大,根據公式(6)V4增大導致V1增大。根據公式(8)可知,當R4×R1>R3×R2時,輸出電流I隨著負載增加而增大。同理,當R4×R1<R3×R2時,輸出電流I隨著負載增大而減小。負載的增大會導致V4增大,由于經過負載的電流為I和經過R5的電流相同,設負載的大小為N×R5,則V4=I×N×R5。
---------------------公式(9)
由公式(9)可知,該電路的精度主要受到R1、R2、R3、R4這4個電阻阻值的影響??紤]電阻的誤差,在電阻精度為0.1%的條件下。
考慮任意一個電阻存在0.1%的誤差。當R4或者R3中有任意電阻為0.1%時,由于
---------------------公式(10)
---------------------公式(11)
---------------------公式(12)
在該極限條件下,VIN的輸入可以通過調整數字電位計的阻值改變線性光耦的轉換系數,進行一定程度的消除。
VIN在輸入電流為20mA的條件下為2V,V4的值根據負載的變化而變化,負載越大V4值越大,在輸出20mA的條件下負載為N×R5,產生的誤差為(N+1)×0.05%。根據需求負載的最大值為750Ω,故理論計算的誤差最大值為0.425%。不滿足精度要求。更換精度為0.01%的電阻條件下,由于
---------------------公式(13)
---------------------公式(14)
故有
---------------------公式(15)
VIN在輸入電流為20mA的條件下為2V,V4的值根據負載的變化而變化,負載越大V4值越大,在輸出20mA的條件下負載為N×R5,產生的誤差為(N+1)×0.005%。根據需求負載的最大值為750Ω,故理論計算的誤差最大值為0.042%。滿足精度要求。在實際生產過程中對R1、R2、R3、R4進行匹配篩選,可以使V/I的轉換精度達到±0.01%。
3、組件的整體誤差分析
模擬量信號隔離器的誤差來源主要是兩個部分,線性光耦的隔離部分和V/I轉換部分。
線性光耦的非線性度在±0.01%以下,在電壓隔離傳輸過程中,根據圖4可知,電壓傳輸比由數字電位計U4控制。數字電位計提供的電阻為Rx,根據電路原理可以計算出
---------------------公式(16)
通過調整數字電位計RX的值,使得VOUT=VIN。但是,由于數字電位計對于電阻的變化是不連續的,所以必然會引入誤差。如果R1選用200K的電阻,數字電位選用滿量程50K,1024分辨率的型號,數字電位的最小步進值為48.8Ω,由計算可知,數字電位計產生的最大誤差為±0.024%。
光耦的非線性誤差,數字電位計的數字誤差,V/I轉換電路的轉換誤差的相互關系為乘積關系。根據誤差合成理論,N個乘積關系的誤差符合公式(17)的合成關系。
---------------------公式(17)
故可以得出,組件的合成誤差為±0.075%。保證了組件的誤差控制在0.1%。
本文設計的基于線性光耦的模擬量信號隔離器,完成了單板的測試以及平臺的聯合測試,本文設計的基于線性光耦的模擬量信號隔離器可以達到通道間隔離耐壓1500Vpeak/1min<5mA、轉換精度優于0.1%FS/25℃、溫漂小于0.01%FS/℃、響應時間優于800μs的預期的指標,具有高精度、低溫漂、快速響應的特點,這種模擬量信號隔離器在核電領域安全級DCS平臺上具有較高的應用價值。
作者:中國核動力研究設計院 王松、劉明星、梁建、馬權
