掌握這30個電工實用電路,其他電路一觸即通

2019/12/17 0:05:00 人評論 次瀏覽 分類:電工基礎  文章地址:http://www.gzmengda.com/tech/2840.html

這30個電工實用電路屬于電工基礎知識,儀表工也有必要了解和掌握,結合電工實用電路大家可以了解電氣元件結構、特性、動作原理及基本控制電路,可迅速提高電工電路識圖能力。建議大家收藏備用!


1、三相異步電動機正反轉控制電路


三相異步電動機正反轉控制電路

2、雙重互鎖控制電路


雙重互鎖控制電路

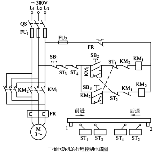
3、三相電動機行程控制電路


三相電動機行程控制電路

在本站有文章《多圖詳解電動機制動電路》詳細介紹該電路的原理,有興趣可以去看看。

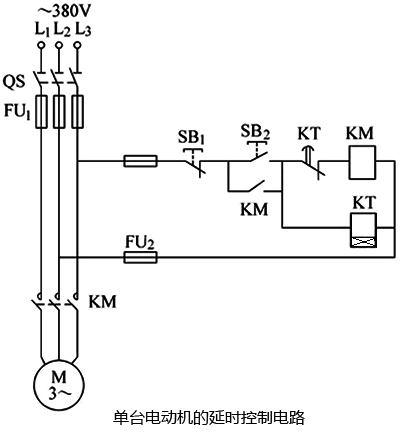
4、三相異步電動機的時間控制電路(延時控制電路)


三相異步電動機的時間控制電路(延時控制電路)

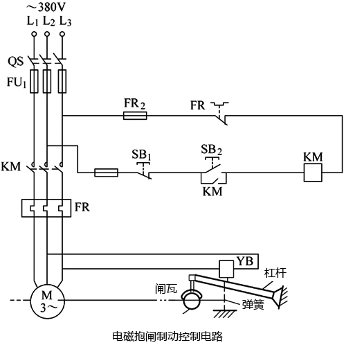
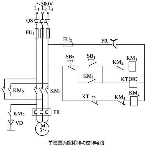
5、三相異步電動機的制動控制電路(電磁抱閘制動電路、反接制動控制電路、能耗制動控制電路)


電磁抱閘制動電路


反接制動控制電路

能耗制動控制電路

6、并聯型直流穩壓電源電路


并聯型直流穩壓電源電路

7、串聯型直流穩壓電源電路


串聯型直流穩壓電源原理框圖

串聯型直流穩壓電源電路

8、三端可調式直流穩壓電源電路

三端可調式直流穩壓電源電路

9、正、負直流穩壓電源電路

正、負直流穩壓電源電路

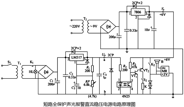
10、短路全保護聲光報警直流穩壓電源電路


短路全保護聲光報警直流穩壓電源電路

11、電流測量電路(測量交流大電流)




12、電壓測量電路(測量交流高電壓)


交流電壓測量電路

13、單相有功電能表測量電路

單相有功電能表測量電路



14、三相有功電能表直入式接線圖


三相有功電能表直入式接線圖

15、信號發生器電路原理圖


信號發生器電路原理圖

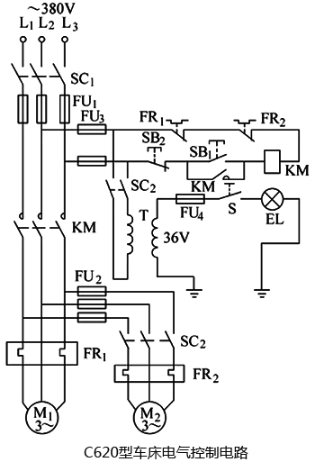
16、C620型車床電氣控制電路


C620型車床電氣控制電路

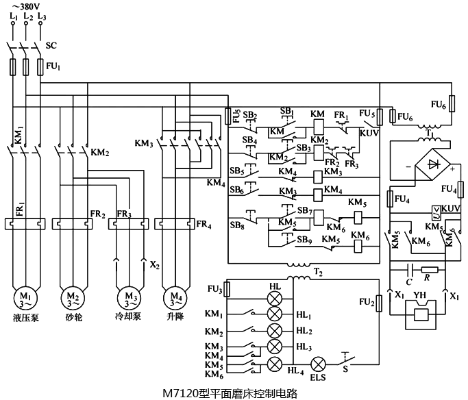
17、M7120型平面磨床控制電路


M7120型平面磨床控制電路

18、Z35型搖臂鉆床控制電路


Z35型搖臂鉆床控制電路

19、X62W型萬能銑床控制電路


X62W型萬能銑床控制電路

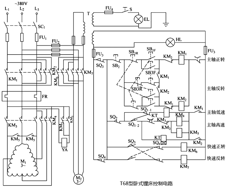
20、T68型臥式鏜床控制電路


T68型臥式鏜床控制電路

21、電力傳輸過程示意圖


電力傳輸過程示意圖

22、某企業變配電一次電路圖


某企業變配電一次電路圖

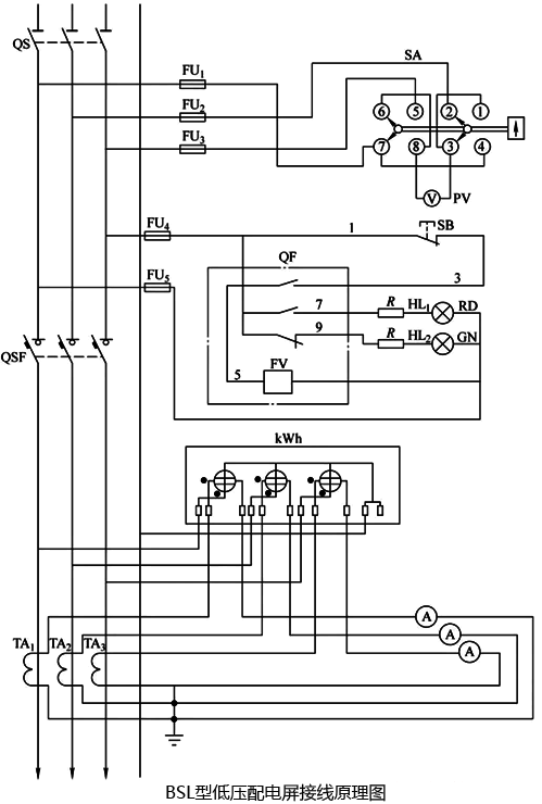
23、BSL型低壓配電屏接線原理圖


BSL型低壓配電屏接線原理圖

24、單相電源三相交流電動機無級調速電路


單相電源三相交流電動機無級調速電路

25、超聲波遙控電動機調速電路


超聲波遙控電動機調速電路

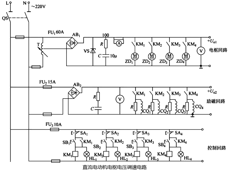
26、直流電動機電樞電壓調速電路


直流電動機電樞電壓調速電路

27、定時調光微光控制照明節電電路


定時調光微光控制照明節電電路

28、
氣體煙霧檢測報警器電路圖

氣體煙霧檢測報警器電路圖

29、濕度測量報警器電路圖


濕度測量報警器電路圖

30、
傳輸自動線堵料監視電路

傳輸自動線堵料監視電路

推薦閱讀
電氣二次回路圖類型及閱讀方法
電工必讀的30個高壓電氣二次回路圖

共有訪客發表了評論 網友評論

  客戶姓名:
郵箱或QQ:
驗證碼: 看不清楚?